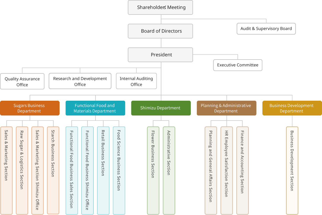
Organization Chart
As of October 1, 2025

Affiliated Companies
Fuji Nihon Trading Corporation / Unitec Foods Co., Ltd. / Fuji Nihon Thai Inulin Co., Ltd. / Fuji Nihon (Thailand) Co., Ltd. / UNITEC FOODS KOREA Co., Ltd. / Tastable Co., Ltd. / Day Plus (Thailand) Co., Ltd. / Pacific Sugar Mfg. Co., Ltd. / Nanei Togyo Co., Ltd. / Ma·Ma-Macaroni Co., Ltd. / SHANGHAI WENEED FOOD Co., Ltd. / Thai Wah Fuji Nihon Co., Ltd.